Printed in AI Magazine, Spring 1997, Volume 18, No. 1
AI Magazine is published by the American Association for Artificial Intelligence (AAAI).
This paper discusses the use of fast (60 frames per second) object tracking using the Cognachrome Vision System, produced by Newton Research Labs. The authors embedded the vision system in a small robot base to tie for first place in the Clean Up the Tennis Court event at the 1996 Annual AAAI Mobile Robot Competition and Exhibition, held as part of the Thirteenth National Conference on Artificial Intelligence. Of particular interest is that the authors entry was the only robot capable of using a gripper to capture and pick up the motorized, randomly moving squiggle ball. Other examples of robotic systems using fast vision tracking are also presented, such as a robot arm capable of catching thrown objects and the soccer-playing robot team that won the 1996 Micro Robot World Cup Soccer Tournament in Taejon, Korea.
|
The place: The 1996 Annual AAAI Mobile Robot Competition and Exhibition, held as part of the Thirteenth National Conference on Artificial Intelligence (AAAI-96) in Portland, Oregon. The goal: To demonstrate a robot that autonomously collects fifteen tennis balls and two quickly and randomly moving, self-powered squiggle balls, and delivers them to a holding pen within the allotted time. Our entry: A robot covering less than a square foot (or .09 m2) floor space, with a gripper slightly larger than a single ball, and a high-performance vision system. Our robot collected all the balls, and received a perfect score for the contest. We attribute most of our success to the Cognachrome Vision System, a portable, high-performance system capable of very fast (60 frames per second) tracking of many objects distinguished by color (see http://www.newtonlabs.com/cognachrome/). Our perfect score tied us for first place with another team, led by Sebastian Thrun of Carnegie Mellon University, whose robot also used the Cognachrome system. |
![]() |
1. The Robot HardwareThe prototype robot we used for this contest is named M1 (figure 2). M1s basic frame is constructed from stock aluminum extrusion to form an open cage 6 1/2" by 8" by 2 1/2" high. Connected to this frame are two driven wheels (forming a simple differential drive); a caster wheel; eight infrared proximity sensors;eight contact sensors; a gripper; batteries; a small video camera; and the vision system, which also serves as the robots controller. |
Figure 2. Our robot, M1 |
Sensors on the robot fall into three categories: (1) vision, (2) infrared obstacle detection, and (3) contact.
1.1.2 Infrared Obstacle DetectionTo assist in object or wall avoidance, an array of narrow beam infrared light-emitting diodes (LEDs) are driven one at a time with a modulation of 40 kHz. The reflected IR is detected with a pair of standard IR remote control detection modules (Sharp GP1U52X or equivalent). The directions of the eight LEDs are distributed on a horizontal plane over the forward 180 degrees, with the two IR detectors facing the two forward quadrants. Each LED is fired in turn, and the resulting detector data are latched, providing eight bits in parallel (one bit per direction) to the controlling processor. This system provides reliable obstacle detection in the 8 to 12 inch (20-30 cm.) range. Although the system provides only yes-no information about obstacles in the eight directions around the front half of the robot, in fact, crude distance measurements can be made between the robot and large objects, such as walls, by seeing how many of the directions appear to have obstacles. The more directions that appear to have an obstacle, the closer the obstacle probably is. We constructed a fairly robust wall-following behavior using only these sensors. |
![]() Figure 4. M1s right half infrared sensor array |
Contact sensors around the periphery of the basic frame detect forward, side, and reverse contact (6 bits). In addition, contact sensors are placed on the gripper (2 bits), since the gripper is the forward-most component of the robot. The robot also uses the gripper contact sensors to detect and align with the "gate" before dropping a ball in the goal area.
1.2.1 Drive TrainM1 uses a two-wheel, differential drive, consisting of a pair of NEMA 23 frame stepper motors rated at 6.0 volt, 1.0 amp, connected independently to the drive wheels with a toothed belt and sprocket combination. A third, unpowered caster wheel completes the basic chassis. An SGS-Thomson L297/L298 stepper motor bipolar chopper drive powers the NEMA 23 motors with the current limit set to 300 mA. Even with this low current limit setting steep accelerations and decelerations are possible. The battery system supplies 30 volts with a storage capacity of 600 mA-hr to the chopper drive which results in an upper limit of step rate in excess of 6000 half-steps per second. Using stepper motors allows very accurate drive control, and this particular implementation appears to result in good performance and low power consumption at both low and high speeds. |
![]() |
A multiple output switcher-based power supply provides 5 volts and 12 volts for the electronic subsystems. An additional 5 volt linear regulator is connected to the 12 volt switcher to provide power to more ripple sensitive, but lower power demand, electronics. M1 uses a switching power supply because its efficiency helps to lower power consumption and increase battery life.
1.2.3 GripperA small gripper is mounted on the front of the robot. In order to capture and keep the self-propelled "squiggle" ball, a gripper needs to be fast, and keep a firm grip (otherwise the squiggle ball will wiggle free). Grasping and holding a tennis ball is comparatively easy. To simplify both construction and operation, the gripper is built with a single activating motor, a standard model aircraft servo motor. The single motor actuates both the grasp and lift actions in sequence the lift only happens once the gripper has closed upon the object, regardless of the size of the object (the tennis balls and squiggle balls are different sizes). This is accomplished by attaching the motors pull point such that the grasp action is favored over the lift action. Once the grasp tightens on the ball, continued motor action lifts the ball. |
|
|
|||
|
|
In many applications, the Cognachrome Vision System outputs its tracking data to another CPU. However, for this robot, we decided to interface the robot sensors and actuators to spare I/O on the vision board, and to write our control software on the vision board itself. We wrote a fairly simple, reactive controller for our robot.
With the hard part (the vision tracking) already taken care of by the vision systems built-in functions, we spent several weeks (including a few days at the last minute at AAAI) writing and testing a simple, reactive control system.
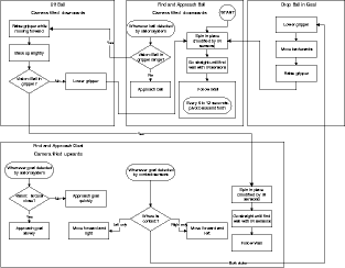
There control system has four basic states:
Each state had several sub-states, as shown in the diagram below:

Approach ball
Approach ball is active when a ball is seen in the "Find and Approach Ball" state, and that ball isnt already within gripper grasping range. If more than one ball is seen, the closest ball is generally chosen, with some hysteresis to prevent oscillation between two balls of similar distance.
M1 must approach a ball in such a way that it enters the gripper area from the front. If the ball is directly to the left or right of the gripper, M1 will back up until the ball has cleared the grippers side. Otherwise, M1 approaches the ball with a simple feedback loop:
Set M1s rotational velocity to be proportional to the angle required to bring the ball directly in front of M1.
If the ball is "close enough" to being directly in front of M1, move forward with a velocity inversely proportional to some function of the angle error.
Follow Wall, in "Find and Approach Ball"
While the "Follow Wall" sub-state in the "Find and Approach Ball" state is active, M1 will stop and pivot back and forth at a certain period. (During the first half of the contest, M1 pivots every 12 seconds, and during the second half, M1 pivots every 6 seconds.) The purpose of the wall follow is to help guarantee that the entire region will be searched. However, in larger rooms, following the wall isnt adequate to search the entire room. The pivot behavior forces M1 to look towards the center of the room every so often, extending the distance from the wall at which balls can be seen.
Although it isnt shown in the diagram, each of the four states has special timeouts to attempt to detect if the robot isnt making progress. In this case, the robot might stop and then start again (in case a stepper motor had stalled), or might back up (in case the robot had somehow gotten itself into a tangle of some sort).
M1 uses the vision system to detect balls on the floor and to detect the blue marking on the gate. Given the location of a ball in the field of view, and assuming that the ball is on the floor, M1 can compute the position of the ball relative to the robot.
M1 uses a fairly wide-angle lens (about 90 degrees). Such a lens results in a pronounced fisheye effect. Typically, we make the simplifying assumption that the (x,y) coordinates returned from the vision system map linearly onto a virtual plane which is perpendicular to the axis of the camera. However, for this application we decided we needed more accuracy. (Given that we find ball positions by computing the intersection of the floor with a line from the camera, and given that the camera is fairly close to the floor, small angle errors can lead to large position errors.)
Therefore, we needed to calibrate the camera. That is, we wanted a function which takes (x,y) coordinates from the vision system, and returns coordinates in a physical coordinate system we could deal with. (We actually use spherical coordinates rather than planar.) We started to deduce the proper mathematical form of the function describing this mapping for the particular wide-angle lens we used, but found it was easier (and accurate) to just use least-squares fits to create two bivariate quadratics (where the variables are the x and y coordinates), one for the horizontal angle and one for the vertical angle.
To generate the calibration data for the least-squares fit, we set up a vision target a distance away from the robot. We then had the robot pivot from side to side and rotate the camera up and down in a predefined grid pattern, recording the (x,y) coordinates of the target given by the vision system at each step. (The target was far enough away to allow the simplifying assumption that the camera did not change position, only orientation, despite the fact the camera was not on the robots pivoting axis.)
This method of gathering the data worked well because of our precise control of the robot's position and camera angle (made possible in part by using stepper motors).
M1 uses stepper motors to drive its wheels. One problem with stepper motors is that if you try to run them past their limits (run them too fast, or accelerate or decelerate too quickly), they will stall. M1 has no stall-detection sensors. M1 does have stall-recovery behaviors in place (i.e., if the control software decides that no progress has been made for long enough, it will slow to a stop, which recovers from the stall), but it is much better to avoid stalls in the first place.
For this reason, there is a layer of software between the high-level control and the motors. Whenever the high-level control software commands a speed, the low-level smoothly accelerates or decelerates to this speed, within the safety parameters of the motors.
Making a winning entry for the AAAI Clean up the Tennis Court contest was made much easier by having a vision system capable of quickly tracking targets of interest. The authors believe that fast vision tracking has the potential to help many other applications as well. Included here are an assortment of projects for which the Cognachrome Vision System is currently used.
3.1 Playing Robot SoccerNewton Labs entered (and won) the first International Micro Robot World Cup Soccer Tournament (MIROSOT) held by KAIST in Taejon, Korea, in November of 1996. We used the Cognachrome Vision System to track our three robots (position and orientation), the soccer ball, and the three opposing robots. The 60 Hertz update rate from the vision system was instrumental in our success; other teams obtained robot and ball position data in the 2 to 10 Hertz range. This meant that our robots could literally run circles around their opponents. Because of the small size of the robots (each fit into a cube 7.5cm on a side), we opted for a single vision system connected to a camera facing down on the field, instead of a vision system in each robot. (In fact, the rules of the contest required markings on the top of the robot that encouraged this; all but one of the teams likewise used a single camera above the playing field. The odd team out decided not to use vision at all, which severely limited their capability.) Please see http://www.newtonlabs.com/soccer for video footage, stills, and technical information about our entry. |
![]() |
Two Cognachrome Vision Systems were integrated in the new version of the adaptive robot catching project led by Prof. Jean-Jacques Slotine of MIT. The project uses an advanced manipulator and fast-eye gimbals developed under Dr. Kenneth Salisbury of the MIT AI lab.
Using two-dimensional stereo data from a pair of Cognachrome Vision Systems, they predict the three-dimensional trajectory of an object in flight, and control their fast robot arm (the Whole Arm Manipulator, or WAM) to intercept and grasp the object. (Please see http://www.ai.mit.edu for more information, and animations of the arm catching various objects).
Performance artist and roboticist Barry Werger creates performance robotics pieces using Pioneer mobile robots equipped with the Cognachrome Vision System. By providing the robot and human players with appropriately colored tags, the robots can interact with each other, and humans, at a distance in a theatrically interesting way.
Maja Mataric, Barry Werger, Dani Goldberg, and Francois Michaud at the Volen Center for Complex Systems at Brandeis University study group behavior and social interaction of robots. Along with other robots, they use Pioneer mobile robots outfitted with Cognachrome Vision Systems.
In conjunction with shorter range or less specific sensors, such as sonar, the Pioneers use color-based tracking to help recognize other robots, obstacles, and goals.
Barry Werger says:
"I have combined these two [vision-based long-range obstacle avoidance and vision-based following of intermittently blocked objects] to address some of the problems we have in our mixed robot environment... that is, the Pioneers are faster and bigger than our other, more fragile robots; the long range avoidance allows them to keep a safe distance from other robots, even in fairly dynamic environments, when following a dynamic target. The vision allows us to make these distinctions very easily, which the sonar does not."
| The University of Maryland Space Systems Laboratory and the Kiss Institute for Practical Robotics have simulated autonomous spacecraft docking in a neutral buoyancy tank for inclusion on the UMDs Ranger space vehicle. Using a composite target of three brightly-colored objects designed by David P. Miller, the spacecraft knows its distance and orientation, and can servo to arbitrary positions around the target. |
![]() |

Figure 11. The target is composed of three parts: "L", "C", and "R" (left, center, and right). "X" is the position of the camera. Note that q is measured in the plane of LRX, not LRC. Adapted from David P. Miller and Anne Wright. Autonomous Spacecraft Docking Using Multi-Color Targets. In Proceedings of the 6th Topical Meeting on Robotics, Monterey, CA, February 1995.
Relationships yielding the 3-dimensional position of the robot relative to the target, given the 2-dimensional positions (in camera space) of the three target elements as viewed from the robot. xl, yl, xc, yc, xr, yr are the positions, in camera space, of the left, center, and right targets, respectively, as viewed from the robot.
The authors have found through the AAAI contest, as well as many other applications, that a fast vision tracking system can be a useful sensor for robotic systems. For this particular contest, fast vision tracking worked especially well. The data from the vision system were appropriate to the problem at hand, and allowed us to use a simple reactive system for control. The vision systems fast update rate was crucial in being able to follow and catch the squiggle ball.
We look forward to future opportunities to apply fast vision tracking to other problems.
W. Jesse Hong, Robotic Catching and Manipulation Using Active Vision. M. S. Thesis, Department of Mechanical Engineering, MIT, September 1995.
W. Jesse Hong and J.J.E. Slotine, Experiments in Hand-Eye Coordination Using Active Vision. In Proceedings of the Fourth International Symposium on Experimental Robotics, ISER'95, Stanford, California, June 30-July 2, 1995.
David P. Miller and Anne Wright. Autonomous Spacecraft Docking Using Multi-Color Targets. In Proceedings of the 6th Topical Meeting on Robotics, Monterey, CA, February 1995.
Randy Sargent, Bill Bailey, Carl Witty, and Anne Wright. Use of Fast Vision Tracking for Cooperating Robots in the MIROSOT Micro-Robot World Cup Soccer Tournament. In Proceedings of Micro-Robot World Cup Soccer Tournament, MIROSOT 96, Taejon, Korea, November 9-12, 1996.
Go to the Cognachrome Vision System home page